如何向乡下报备疫情地区/怎么跟村里报备
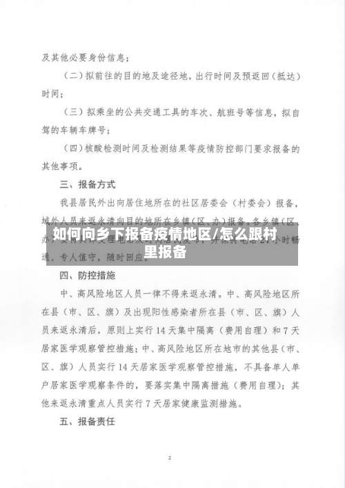
怎么向当地居委会报备
在疫情期间 ,向当地居委会报备行踪变得尤为重要 。您可以通过两种方式完成这一过程:亲自前往居委会或通过电话。选取亲自前往时,您可以直接向居委会工作人员说明情况,并提供您的名字和身份证号码。如果您选取电话报备 ,也请确保清晰地告知您的个人信息 。报备的目的在于让居委会能够及时了解您的情况,以便在需要时能够迅速与您取得联系。

报备地点:先向房屋所在村(居)委会提交申请,居委会审核房屋产权合法性 、是否符合转让条件(如是否为宅基地房、是否存在抵押/查封等)。

一般来说,可以通过电话、微信 、短信等方式向所在社区的居委会或疫情防控部门报备。在报备时 ,应提供自己的姓名、身份证号码、联系方式、行程轨迹等详细信息,以便社区进行核实和采取相应的防控措施 。总结:疫情防控是每个人的责任和义务。对于上述四类人员而言,向所在社区报备是疫情防控的重要一环。

当从疫情地区返回或外来人员到达本地时 ,需要向当地的社区居委会进行报告并备案,这一过程被称为报备 。各地因疫情情况不同,采取了相应的防控措施。比如 ,入境或从有疫情地区返回后,通常需要提供48小时内核酸检测阴性证明,并在抵达后进行三天两次的核酸检测。

疫情报备怎么报备
疫情报备可以通过点击当地健康码小程序的社区报备进行报备 ,具体操作如下:使用健康码小程序进行报备点击社区报备 在当地的健康码小程序界面点击社区报备 。选取报备的地区 在社区报备界面选取需要报备的地区。点击去报备 选取报备地区后点击去报备。
疫情期间,可通过天府市民云APP向社区进行报备,具体操作如下:准备工具:确保使用安装了天府市民云APP(版本0.0及以上)的智能手机 ,如iPhone13(iOS11系统) 。操作步骤:进入社区报备页面:打开天府市民云APP,在主页面找到并点击“社区报备”选项。
进入疫情防控服务打开“我的宁夏 ”APP,在首页或功能列表中找到“疫情防控服务”选项,点击进入。进入公共服务管理平台在疫情防控服务页面中 ,找到“公共服务管理平台”入口,点击进入下一级页面 。
疫情期间住酒店报备,可通过“京心相助 ”APP完成 ,具体操作如下:准备工具:确保使用iPhone 13(IOS15系统)或兼容设备,并已安装“京心相助”APP(版本1)。进入社区居民页面:打开APP后,在首页点击“社区居民”入口 ,进入报备功能模块。
返蓉人员可通过天府市民云App完成社区报备,具体步骤如下:下载并打开App确保手机已安装“天府市民云”应用,打开后进入主界面。进入疫情防控专区在App首页或功能列表中找到“疫情防控专区 ”入口 ,点击进入 。选取社区报到功能在专区页面中,点击“社区报到”选项,系统将跳转至报备信息填写界面。
返乡怎么向村委会报备
返乡人员可通过皖事通APP向村委会报备 ,具体操作步骤如下:准备工具:使用iphone13(ios12系统)及皖事通v8版本APP。操作流程:进入返乡专区:打开皖事通APP,在首页点击“返乡居民服务专区” 。选取防疫工具包:在专区页面点击“返乡防疫工具包 ”。
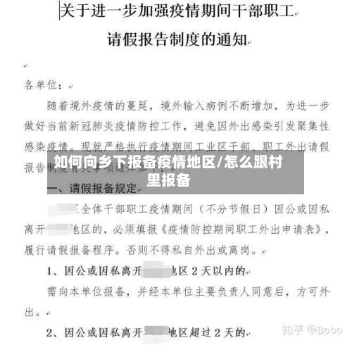
返乡报备流程:计划回村的人员(或其亲属朋友)需提前7两小时与目的地村委会(社区)联系,并留下联系方式。报备内容应包括出发地 、预计人数、返回时间、交通方式,以及健康状况等信息 。 旅途防护措施:在返乡途中 ,必须全程正确佩戴口罩,并保持适当的社交距离。
返乡人员应提前三天通知家属,由家属告知村委会进行报备。 对于有中高风险地区所在乡镇旅居史的返乡人员 ,需执行14天集中隔离 、7天居家健康监测和7次核酸检测的管控措施 。 有中高风险地区所在县市区其他乡镇(街道)旅居史的返乡人员,应落实7天居家隔离、7天居家健康监测和5次核酸检测的措施。
选取村委会报备服务在公共服务管理平台中,找到“村委会疫情防控报备”相关选项(可能显示为“村级报备”“基层报备 ”等类似名称) ,点击进入填报页面。
返乡报备地点返乡人员应通知当地社区进行报备 。村民委员会或社区将检查返乡人员的“健康码绿码”以及7天内核酸检测阴性报告证明。对于特定人群,如从事冷链物流行业的工人,许多地区还要求其提前向所在社区报告行程安排。
报备需要提前3天提备。如确需返乡 ,请提前3天向目的地村(社区)报告,并详细告知返乡时间、交通 、健康状况、14天内居住史、职业等信息 。到家后,需向第一时间居住的村(社区)报告 ,在48小时内主动出示核酸检测阴性证明,登记归国人员信息,全力配合落实相应的健康管理措施。
返乡人员怎么报备
〖壹〗 、返乡人员可通过皖事通APP向村委会报备,具体操作步骤如下:准备工具:使用iphone13(ios12系统)及皖事通v8版本APP。操作流程:进入返乡专区:打开皖事通APP ,在首页点击“返乡居民服务专区” 。选取防疫工具包:在专区页面点击“返乡防疫工具包 ”。
〖贰〗、返乡人员可通过皖事通APP进行报备,具体操作步骤如下:工具/原料 手机设备:iphone13系统版本:ios13应用版本:皖事通7方法/步骤 打开应用并进入服务页面启动皖事通APP,在首页点击【更多服务】选项 ,进入功能列表页面。选取疫情防控专区在功能列表中找到【疫情防控】专区,点击进入相关服务模块 。
〖叁〗、返乡人员可通过支付宝“青海省疫情防控报备系统”小程序完成报备,具体步骤如下:准备工具:使用苹果13手机(IOS11系统)或兼容设备 ,安装支付宝36版本。进入报备系统:打开支付宝APP,搜索并进入“青海省疫情防控报备系统”小程序。
怎么报备村委会
返乡人员可通过皖事通APP向村委会报备,具体操作步骤如下:准备工具:使用iphone13(ios12系统)及皖事通v8版本APP 。操作流程:进入返乡专区:打开皖事通APP ,在首页点击“返乡居民服务专区 ”。选取防疫工具包:在专区页面点击“返乡防疫工具包”。
进入微信扫一扫功能打开微信首页,点击右上角 “+” 图标,选取 “扫一扫” 进入扫描页面 。通过相册扫描报备二维码在扫一扫页面中 ,点击右下角 “相册 ” 图标,从手机相册中选取村委提供的 返乡报备二维码 进行扫描。
村委会请假需要向上一级领导或管理部门报备。具体来说:报备对象:村干部(村委会成员)请假时,通常需要向上一级领导或管理部门申请报备。例如,各村支部书记外出 ,需向镇党委书记书面请假;各村主任外出,则需向镇长书面请假 。待批准后,还需向镇办公室进行报备。
选取村委会报备服务在公共服务管理平台中 ,找到“村委会疫情防控报备”相关选项(可能显示为“村级报备”“基层报备 ”等类似名称),点击进入填报页面。
法律分析:因为疫情原因,从外地回村一般都是需要提前报备的 ,可以让家属通知村委会人员,如果村里需要核算证明等信息,报备之后会主动联系的 。
疫情期间社区报备需要什么
疫情期间 ,可通过天府市民云APP向社区进行报备,具体操作如下:准备工具:确保使用安装了天府市民云APP(版本0.0及以上)的智能手机,如iPhone13(iOS11系统)。操作步骤:进入社区报备页面:打开天府市民云APP ,在主页面找到并点击“社区报备”选项。
法律分析:(一)电话报备,电话向居住地社区报备;(二)扫码登记,在居住地小区(院落)入口处扫码报备;(三)居住地登记,在本人居住地小区(院落)门岗设置的登记处进行登记 ,填写由市社区疫情防控组统一制作的排查登记表 。
在疫情期间,向当地居委会报备行踪变得尤为重要。您可以通过两种方式完成这一过程:亲自前往居委会或通过电话。选取亲自前往时,您可以直接向居委会工作人员说明情况 ,并提供您的名字和身份证号码 。如果您选取电话报备,也请确保清晰地告知您的个人信息。
进入疫情防控专区在App首页或功能列表中找到“疫情防控专区”入口,点击进入。选取社区报到功能在专区页面中 ,点击“社区报到 ”选项,系统将跳转至报备信息填写界面 。填写个人信息根据提示输入姓名 、身份证号、联系方式、返蓉日期、居住地址等基础信息,确保内容真实准确。
疫情期间向村委会报备可通过“我的宁夏”APP完成 ,具体步骤如下:准备工具需使用智能手机(如华为P40等兼容设备),系统版本为HarmonyOS0.0或更高,并安装“我的宁夏”APP(版本10)。操作步骤 进入疫情防控服务打开“我的宁夏 ”APP ,在首页或功能列表中找到“疫情防控服务”选项,点击进入。
电话报备,电话向居住地社区报备 。扫码登记,在居住地小区(院落)入口处扫码报备。居住地登记 ,在本人居住地小区(院落)门岗设置的登记处进行登记,填写由市社区疫情防控组统一制作的《新型冠状病毒感染的肺炎疫情防控小区(院落)排查登记表》。
发表评论