【天津疫情限制地区吗最新,天津疫情受限制吗】
天津疫情外地车能进吗
法律分析:天津现在是可以让外地车进入的,但是私家车要注意做好一系列的防护措施 ,佩戴好口罩、及时消毒 、配合当地检测等。因为虽然近来国内疫情形势有所缓和,但是这并不意味着疫情的结束,国外的疫情形势还是比较严峻的 。因此大家还是要注意对疫情的防控以及注意做好一系列的防护措施 ,减少出行等等。

外地车辆在疫情期间进入天津,如果外环线以外的区域,则不受限制。而进入天津外环线以内的区域 ,则需遵守天津对外埠号牌机动车的限行措施 。天津外环线是一个环绕市区的道路网络,外埠号牌机动车在进入天津时,需要了解并遵守相关规定。

开车进天津不需要办进津证。外地车进入天津限行区域的话 ,需要按照号牌尾号指定日期来行驶,否则只能预约申办相关通行凭证,在限行时段进入限行区域行驶 。

但是 ,随着疫情防控形势的变化,天津对外地车辆和人员的管理政策也有所调整。近来,外地车辆和人员进入天津无需特别申请或报备,只需遵守当地的交通规则和防疫要求即可。不过 ,如果未来疫情形势变化,天津可能会重新调整相关政策 。
天津现在能正常出入。通常情况下,天津的交通枢纽、道路等都保持着正常的运营状态。市内各区域之间人员往来基本不受限 。如果是乘坐公共交通出行 ,比如地铁、公交等,按照正常的乘车流程购票 、安检后即可乘坐。

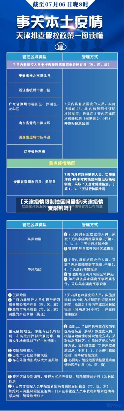
天津市公安局关于加强疫情防控期间社会面管控的通告
〖壹〗、积极配合防疫防控 配合义务:市民需保持通信畅通,配合防疫人员、公安民警 、社区工作者落实管控措施。法律责任:拒不配合跟踪随访、检疫排查、隔离观察 、流行病学调查 ,或妨害疫情防控工作,造成传染病传播或有传播风险、其他严重后果者,依法追究刑事责任。
〖贰〗、公安局新冠疫情防控工作总结新型冠状病毒感染肺炎疫情发生以来 ,公安局迅速响应 、积极行动,通过构建高效的指挥体系、织密隐患查控网络、筑牢面上管控防线以及加强队伍建设保障等措施,为疫情防控工作提供了坚实支撑 ,以实际行动践行了“人民公安为人民”的庄严承诺 。
〖叁〗、通过查询相关资料显示,天津山姆疫情不能去。因为天津山姆算是疫情管控区,在5月1日,河东区疫情防控指挥部发布关于加强社会面疫情防控措施的通告。为积极做好疫情防控工作 ,巩固天津市本土疫情防控成果,经河东区疫情防控指挥部研究决定,现就全面加强我区社会面疫情防控工作通告如下 。
天津禁止进出了吗?
外地车如果违反限行规定 ,可能会面临罚款等处罚。所以外地车在进出天津市里时,要特别留意限行政策,合理规划出行路线和时间 ,避免因违反规定而带来不便。限行政策是城市交通管理的一种手段 。一方面,能减少早晚高峰时段道路上的车辆数量。
天津并没有禁止进出。但需要注意的是:部分区域道路封闭:由于疫情防控的需要,天津的部分地区 ,尤其是农村地区,可能会采取道路封闭的措施,以限制人员流动 ,防止疫情扩散 。这些封闭措施可能会导致交通不便,给进出天津或在天津内部流动带来一定的困难。
天津近来能正常出入。首先,天津整体处于常态化疫情防控阶段 。在交通方面,市内的公共交通如地铁 、公交等正常运营 ,人们可以凭借有效证件乘坐,方便在市内出行。其次,对于市际交通 ,公路、铁路等交通枢纽运行有序。
暂停高峰时段限行:外埠号牌小客车在工作日7:00-9:00、16:00-19:00的高峰时段限行规定也暂停执行,外地车辆可全天进出主城区,通行自由度大幅提升。
此措施旨在控制进出天津市的高速公路车流量 ,但仅针对特定收费站和时段,与全市单双号限行无关 。总结此次峰会期间的交通管控措施具有局部性 、时段性特点,主要针对外环线节点、核心区域及高速公路收费站 ,目的是保障会议期间交通秩序和安全。
无需查验核酸证明和健康码:近来,进出天津的人员不再需要查验核酸证明和健康码,这一变化极大地便利了人员的流动和出行。外地来返津人员无需隔离:对于外地来返天津的人员 ,也不再需要进行隔离观察,他们可以在抵达天津后正常进行工作和生活 。
天津疫情最新消息
〖壹〗、天津河北区1月29日新增3例新冠病毒阳性感染者,并划定了新的封控区 、管控区和防范区。 具体信息如下:新增阳性感染者情况 1月29日,天津市共新增4例新冠病毒阳性感染者 ,其中河北区新增3例。第1例阳性感染者家住河北区建昌道街红波西里,因出现相关症状后到第四中心医院发热门诊主动就诊检测发现 。
〖贰〗、月25日0时至24时,天津新增18例本土阳性感染者 ,其中确诊病例9例,无症状感染者9例。疫情数据详情新增感染者总数为18例,包含确诊病例与无症状感染者各9例。这一数据较前一日的全市大筛查结果有所下降 ,反映出防控措施可能已产生积极效果 。
〖叁〗、月23日18时至24日6时,天津市新增1例境外输入确诊病例,为从纽约返回的中国籍18岁女性 ,入境申报无症状,核酸检测阳性后确诊。
外地进津最新政策规定
〖壹〗 、025年外地车牌进京新政策主要包括以下几点:限行时间:外地车牌车辆在工作日的早晚高峰时段禁止进入北京市五环路以内的道路。限行区域:在五环路以内的所有道路和区域,外地车牌车辆在规定的限行时间内均不得通行 。但要注意的是 ,二环路以内道路全天禁止外地车进入。
〖贰〗、综上,外地牌照车辆在六环外非通州区区域行驶时无需办理进京证,但进入通州区或六环内则需严格遵守相关规定。建议驾驶员出行前通过官方渠道核实最新政策,避免违规风险。
〖叁〗、限行政策适用范围根据北京市交通管理规定 ,2026年外地纯电车型(新能源小客车)不享受本地纯电车型的不限行待遇 。即使车辆为新能源类型,只要注册地非北京,均需按外地车管理规则执行。这一政策旨在平衡本地与外地车辆的路权分配 ,缓解城市交通压力。
发表评论