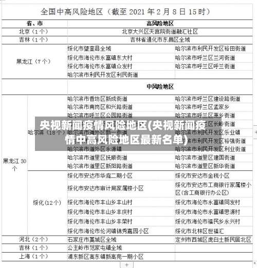
央视新闻疫情风险地区(央视新闻疫情中高风险地区最新名单)
国家卫健委:不再判定次密接了?该消息属实吗?
该消息属实。据央视新闻官方微博2022年11月11日发布的消息,国家卫健委在《关于进一步优化新冠肺炎疫情防控措施 科学精准做好防控工作的通知》中明确提出不再判定次密接 。

国家卫健委明确:不再判定次密接11月11日 ,国务院应对新型冠状病毒肺炎疫情联防联控机制综合组发布了《关于进一步优化新冠肺炎疫情防控措施科学精准做好防控工作的通知》,其中提到:及时准确判定密切接触者,不再判定密接的密接。

重大调整内容管控人群范围缩小取消次密接判定:此前第九版防控方案规定,对次密接采取七天居家隔离。新措施下 ,与密接者同住 、同餐、同工作、学习、娱乐等接触频繁的人员,不再被判定为次密接,无需七天居家隔离。

取消“次密接 ”判定仅判定密切接触者 ,不再判定密接的密接,减少防控措施对无关人员的干扰,降低社会成本 。整治“一刀切”和层层加码明确禁止随意封校停课 、停工停产、未经批准阻断交通、随意采取“静默”管理 、随意封控、长时间不解封、随意停诊等行为。对造成严重后果的 ,将依法依规严肃追责。
国家卫健委强调医院重要科室“非必要不封控”,旨在保障患者就医需求,确保医疗服务的连续性 。政策背景:自11月11日发布优化疫情防控“二十条措施 ”以来 ,国务院疫情联防联控机制综合组相继出台了多份配套文件,并接连召开新闻发布会,介绍与解读疫情防控工作。
低风险地区没必要频繁核酸检测,无疫地区查验核酸不应成为常态
低风险地区确实没有必要频繁进行核酸检测 ,无疫地区查验核酸也不应成为常态。具体分析如下:低风险地区与人群的核酸检测必要性国家卫生健康委疾控局一级巡视员贺青华明确指出,低风险地区 、低风险人群及长期居家人群无需频繁核酸检测 。
低风险地区确实没必要频繁核酸检测,无疫地区查验核酸也不应成为常态。
查验核酸不应成为常态 贺青华表示,没有发生疫情且无输入风险的地方 ,查验核酸不应成为常态。封控区应在24小时内完成首次核酸筛查,管控区应在48小时内完成首次全员核酸筛查,疫情发生地的低风险地区和防范区确需出行的 ,需持48小时核酸检测阴性证明,各地可根据疫情防控需要调整 。
国家卫健委明确方向:6月9日,国家卫健委疾控局一级巡视员贺青华在国务院联防联控机制新闻发布会上指出 ,低风险地区和低风险人群无需频繁核酸检测,检测重点应放在高风险岗位人员及有疫情地区。这一表态为各地政策调整提供了依据。

最新通报:全国防疫级别全部二级以下
全国所有省份应急响应级别自通报日起均为二级或以下 。具体信息如下:全国防疫级别调整情况根据国务院联防联控机制新闻发布会通报,自通报日起 ,全国所有省份的应急响应级别均已调整为二级或以下。这一调整反映了国内疫情防控形势的持续向好,以及各地对疫情风险的科学评估和动态管理。
截至3月19日0时,四川省183个县(市、区)已全部调整为低风险区。以下是具体信息:风险等级调整依据:根据3月19日发布的疫情通报 ,成都市武侯区由中风险县(市、区)转为低风险县(市 、区),标志着全省所有县(市、区)均达到低风险标准 。
卫生二级响应是指在防疫、卫生等方面,发生突发公共卫生事件时,组织卫生部门采取一系列部署和应对措施的中等级别应急响应。具体解释如下:响应级别:根据《突发公共卫生事件应急条例》 ,卫生应急响应分为四个等级,二级响应属于其中的中等级别。
崇州今日最新情况为“平安”,截至2月4日12时 ,无疑似病例 、无确诊病例 。 具体情况如下:防疫情况疫情数据:截至2月4日12时,崇州无疑似病例,无确诊病例。这一数据表明崇州在疫情防控方面取得了阶段性的成果 ,当地居民的健康和安全得到了有效保障。
截至4月9日6时,邯郸市主城区(环城高速公路以内)及周边完成第1轮全员核酸检测,共检出阳性5例 ,已落实管控措施 。 以下是具体通报内容:核酸检测总体情况本次核酸检测累计采样1814956人次,覆盖主城区及周边区域。检出阳性5例后,相关人员已第一时间落实隔离管控措施 ,防止疫情进一步扩散。
初试不会推迟!央视关注因疫情影响考研事件!
〖壹〗、近来没有官方确切消息表明考研初试会推迟,且在疫情完全可控的情况下初试不可能推迟,同学们应不信谣、不传谣,踏实准备复习 。初试推迟无官方消息近期有传言称考研初试会推迟 ,但截止近来并没有官方确切消息。如果初试推迟,不会只是短时间(如一周两周或一个月两个月)的延迟。
〖贰〗、023年考研初试暂未延期,官方回应为“保持关注 ,及时接收变化通知” 。具体信息如下:考试时间安排:根据研招网发布的公告,2023年全国硕士研究生招生考试初试将于12月24日至26日举行,近来没有延期打算。
〖叁〗 、山东21考研初试不会推迟 ,原因如下:已有成功经验可借鉴:此前北京高考在疫情期间顺利举行,采取了所有初高三年级学生及相关教职员工在中高考前全员核酸检测,每一名进入考场的师生员工都需符合健康条件等措施。
〖肆〗、023年考研因疫情延期的可能性不大 ,考试将照常进行。具体分析如下:防疫经验成熟,考试保障能力提升2020年因疫情初期防控经验不足,曾推迟高考和考研复试等重大考试 。但经过三年实践 ,我国已形成成熟的防疫措施体系,能够平衡考试组织与疫情防控需求。
〖伍〗、月的21考研初试延期可能性不大。具体分析如下:考研初试时间安排惯例考研初试通常在12月中旬举行,2021年考研初试时间大概率遵循这一惯例 。从历史数据看,2003年非典疫情期间 ,考研初试仍按原计划在1月进行,未受显著影响。今年疫情控制已取得阶段性成效,大规模延期的可能性较低。
国家卫健委:全国疫情呈多点发生局部暴发态势
国家卫健委新闻发言人米锋表示 ,全国疫情呈现多点发生 、局部暴发的态势,具体措施和提醒如下:区域协查与管理需从严从快推进新发现感染者区域的协查工作,确保信息传递及时、管控措施精准 。
国家卫健委指出当前我国多省面临同时段多地发生疫情的严峻局面 ,本土疫情仍处于发展阶段,防控形势复杂。 具体分析如下:全球疫情反弹,外防输入压力增大近一周全球新冠肺炎新增确诊病例反弹 ,40%以上集中在我国周边国家和地区,导致我国外防输入压力持续增大。
近期中国多地出现散发疫情,主要由奥密克戎和德尔塔变异株导致 ,“动态清零 ”仍是当前最佳防疫策略,公众需严格遵守防疫措施以降低传播风险 。当前国内疫情形势根据国家卫健委公布的数据,3月13日0—24时,全国31个省(自治区、直辖市)和新疆生产建设兵团报告新增确诊病例1337例。
早发现 、早报告、早隔离、早治疗。当前 ,全球新冠肺炎疫情持续扩散,疫情输入风险加大 。国家卫健委新闻发言人表示,多地机场 、口岸、定点医院陆续出现境外输入关联病例 ,并造成一定范围扩散。全国疫情呈现多点发生、局部暴发的态势。这些都给疫情防控工作带来更大挑战,要求我们驰而不息抓好常态化疫情防控。
我国当前仍面临零星散发和局部暴发的双重风险,防控任务艰巨 。具体分析如下:本土疫情呈现零星散发态势根据国家卫健委发布的信息 ,境内疫情已多日呈现零星散发特征。例如,2020年4月6日数据显示,中国本土无新增确诊 、疑似及死亡病例 ,重症病例首次降至200例以内。
发表评论