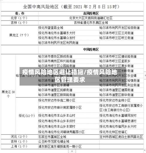
疫情风险地区避让措施/疫情风险地区管理要求
广东疫情防控措施:针对重点地区返粤人员(10月28日12时)
截至2021年10月28日12时,广东省对重点地区来(返)粤人员健康管理措施主要包括分类管控、核酸检测 、健康监测等要求 ,具体需结合疫情风险等级和人员行程综合判定 。以下为具体措施的详细说明:分类管控措施高风险地区人员:对来自国内高风险地区的人员,实施14天集中隔离医学观察,并在第14天各开展一次核酸检测。

广东省对重点地区来(返)粤人员健康管理措施主要包括隔离和核酸检测等方面,具体需根据疫情风险等级和当地政策执行 ,可通过官方渠道查询最新规定。主要措施分类隔离要求:针对不同风险等级地区来粤人员,可能采取集中隔离、居家隔离或居家健康监测等措施。

“三个一 ”措施 一次电话询问:对近期武汉返粤人员,打一次电话 ,询问本人及家人近期健康状况及有无接触过确诊、疑似病例 。图片来源:南都一次核酸检测:要求在湖北检测一次新冠病毒核酸。一次粤康码申报:要求扫一次广东粤康码,并连续申报至少3天的健康状况。

0月2日以来从内蒙古阿拉善盟除高风险地区外的其他地区、甘肃省张掖市等特定日期和地区来(返)粤人员,需主动报备并配合当地疫情管理措施 ,但未明确要求集中隔离(可能涉及居家健康监测等) 。国庆以来曾有外省旅居史人员主动进行一次核酸检测,无隔离要求。
学校需排查重点地区返粤师生,建立台账并分类管理;非必要不组织省外活动 ,原计划离粤培训原则上取消。师生开学前14天加强健康管理,中高风险地区师生推迟返校;严格落实校园常态化防控措施,执行“日报告”“零报告”制度 。
集中隔离对象:自10月2日以来 ,从内蒙古阿拉善盟额济纳旗达来呼布镇来(返)粤且未满14天的人员。隔离要求:集中隔离至满14天,期间需配合接受核酸检测和相应健康管理。
中风险地区管理办法
中风险地区人员管理:对国内中风险地区来(返)京或有旅居史人员,一律实施14天居家观察 。不具备居家观察条件的,一律实施集中观察。中风险地区存在一定的疫情传播风险 ,居家观察可以让这些人员在相对独立的环境中生活,减少与外界的接触,降低疫情传播的可能性。
中风险地区管控要求如下:中风险地区人员非必须不要离开 ,如必须离开的(包括因患病且辖区内无法诊治的人员 、因日常上学或上班等情况必须跨区域流动的人员)需携带7天内核酸检测阴性证明 。出行时尽量不要乘坐公共交通工具。
一,中风险地区人员非必须不要离开,如必须离开的(包括因患病且辖区内无法诊治的人员、因日常上学或上班等情况必须跨区域流动的人员)需携带7天内核酸检测阴性证明。出行时尽量不要乘坐公共交通工具。
低风险地区:无确诊病例或连续14天无新增确诊病例 。《中华人民共和国传染病防治法》第五条 各级人民政府领导传染病防治工作。县级以上人民政府制定传染病防治规划并组织实施 ,建立健全传染病防治的疾病预防控制、医疗救治和监督管理体系。第六条 国务院卫生行政部门主管全国传染病防治及其监督管理工作 。
实行封控措施,期间“足不出户 、上门服务”。封控期间发现新的感染者,由当地联防控联控机制组织开展风险研判 ,按照“一区一策 ”要求,可将原封控区域全部或部分延长封控时间。

高风险地区出入规定
〖壹〗、法律分析:高风险地区人员或近14天内有高风险地区旅居史人员,要严格按照国家统一防控要求 ,尽量不流动、不外出,自觉配合属地疫情防控部门落实相应隔离或健康监测措施 。
〖贰〗 、现在可以出入浙江需要的手续根据具体情况有所不同:中高风险地区人员:入境人员:需开展“14+7+7”健康管理措施,即14天集中隔离医学观察、7天居家健康观察和7天日常健康监测。国内中高风险地区人员:实施“14+7”健康管理措施,14天集中隔离医学观察后 ,继续7天居家健康观察。
〖叁〗、最新出入上海的规定主要包括以下几点:来自低风险地区的旅客:核酸检测:需要提供近期的核酸检测阴性证明 。健康监测:抵达上海后需进行一定天数的健康监测,可能包括每天报告健康状况和限制聚集性活动等。额外核酸检测:根据疫情防控需要,有时可能还需要进行额外的核酸检测。
〖肆〗 、甘肃进京是否需要隔离: 甘肃中风险地区人员:暂不允许进京 。 甘肃中高风险地区所在地级市内的低风险地区人员:非必要不进京。确需进京的 ,需持登机登车前48小时内核酸检测阴性证明,抵京后实施14天健康监测,并在抵京当日及满7天时进行核酸检测。
〖伍〗、正常的防控区域可以自由出入吗?可以 ,常态化防控区是指无疫情的县(市、区 、旗)在中高风险区全部解除后,实施常态化防控措施的区域。低风险区域的分类标准 中、高风险区所在县(市、区、旗)的其他区域为低风险区 。
发表评论